365完美体育
欢迎
访客
学生
教师
考生
校友
English
开启辅助工具
学校概况
学校简介
上大校史
学校机构
现任领导
历任领导
上大文化
上大章程
校园风景
招生就业
本科生招生
研究生招生
留学生招生
继续教育
就业信息服务网
院系设置
上大书院
上大书院概况
伟长书院
秋白书院
宏嘉书院
青云书院
泮池书院
文荟书院
日新书院
闳约书院
自强书院
尚理书院
溯微书院
丝路书院
书院管理中心
教育教学
本科生院
研究生院
留学生
继续教育
西南片联合办学
网上教学
教育质量考察与评估办公室
现代教育技术中心
人才学院
图书馆
本科教育教学审核评估
科学研究
上大科研
科研机构
大仪共享
领军人物
两院院士
国家级教学名师
合作交流
校园生活
服务指南
信息服务
校园文化
新闻中心
网上教学
本科生在线教学
研究生在线教学
继续教育在线教学
首页
学校概况
学校简介
上大校史
学校机构
现任领导
历任领导
上大文化
上大章程
校园风景
招生就业
本科生招生
研究生招生
留学生招生
继续教育
就业信息服务网
院系设置
上大书院
上大书院概况
伟长书院
秋白书院
宏嘉书院
青云书院
泮池书院
文荟书院
日新书院
闳约书院
自强书院
尚理书院
溯微书院
丝路书院
书院管理中心
教育教学
本科生院
研究生院
留学生
继续教育
西南片联合办学
网上教学
教育质量考察与评估办公室
现代教育技术中心
人才学院
图书馆
本科教育教学审核评估
科学研究
上大科研
科研机构
大仪共享
领军人物
两院院士
国家级教学名师
合作交流
校园生活
服务指南
信息服务
校园文化
新闻中心
网上教学
本科生在线教学
研究生在线教学
继续教育在线教学
2025毕业典礼点播
2025开学典礼点播
2024迎新晚会点播
访客
学生
教师
考生
校友
招聘
English
一网通办
通知公告
首页
/
通知公告
/ 正文
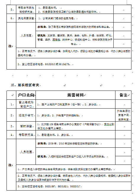
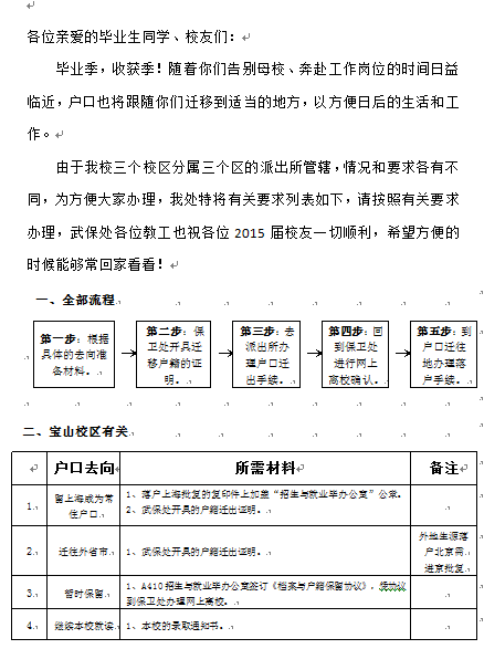
武保处关于2015届毕业生办理户籍迁移有关事宜的通告
发布时间:2015-06-30
投稿:赵俊
浏览次数: