近日,365完美体育生命科学学院陈雨教授团队与杜东书教授团队合作利用MXene纳米酶在治疗神经源性高血压领域取得重要进展,相关研究成果以“UltrathinNiobium Carbide MXenzyme for Remedying Hypertension by Antioxidative and Neuroprotective Actions”为题发表于化学顶级学术期刊《Angewandte Chemie International Edition》。陈雨教授、杜东书教授和冯炜教授为共同通讯作者,杨慧、夏丽丽和叶宣宣为共同第一作者,365完美体育为第一完成单位。

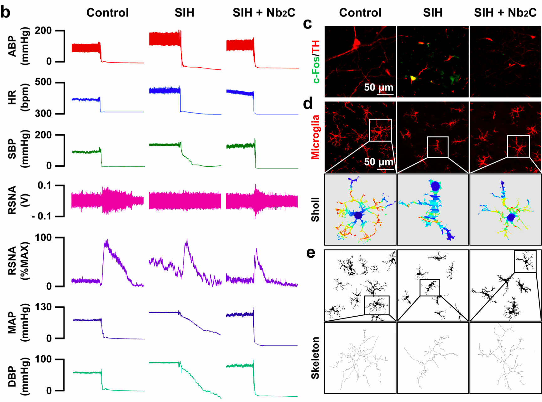
神经源性高血压可导致中风、心血管疾病和肾衰竭等风险。中枢核团延髓头端腹外侧区活性氧(Reactive oxygen species, ROS)过量产生时,引起线粒体应激、炎症和DNA降解,导致交感神经过度兴奋,进而诱发高血压。因此,清除延髓头端腹外侧区内ROS衰减氧化应激是高效治疗神经源性高血压的重要策略。
目前,在传统药物治疗中,鲜少有纳米药物作用于中枢核团延髓头端腹外侧区高效清除ROS治疗高血压。为突破高血压治疗和纳米医学之间的壁垒,陈雨教授团队与杜东书教授团队采用湿化学蚀刻和剥离策略获得超薄、高分散、具有超氧化物歧化酶、过氧化氢酶、过氧化物酶和谷胱甘肽过氧化物酶等多种酶活性的碳化铌(Niobium carbide, Nb2C)纳米酶。本研究中采用立体定位微注射技术将Nb2C纳米酶注射至高血压大鼠延髓头端腹外侧区,利用其多酶活性高效清除ROS,研究发现大鼠的血压、心率和肾交感神经放电均显著下降,表现出良好的高血压调控治疗效果。

该研究工作得到了国家自然科学基金、上海市政府基础研究计划、上海市“曙光计划”、上海市青年科技“启明星”项目和上海市科委生物医药项目等项目的大力支持。