锂离子电池因其高能量密度和功率密度已在电动汽车和固定式储能领域的规模化部署中大放异彩。多晶富镍层状氧化物LiNixCoyMnzO2(NCM,x≥0.8,x+y+z=1)作为锂离子电池的正极材料,完美兼顾了电池成本和实用能量密度两者之间的平衡,而备受青睐。然而,电池长期循环过程中严重的容量衰减和引发的热失控问题,严重制约了多晶富镍NCM材料的商业化进程。
近日,365完美体育材料学院博士生聂薇基于表界面限域功能化设计保护层,在多晶富镍层状氧化物正极材料的一次和二次颗粒表面构建具有负热膨胀特性的ZrV2O7包覆层,有效抑制容量衰竭和改善热失控问题。该最新研究成果以“Building Negative-thermal-expansion Protective Layers on the Grain Boundary of Ni-rich Cathodes Enables Safe and Durable High Voltage Lithium Ion Batteries”为题,于2023年8月28日在国际能源材料知名期刊《Small》上发表,该期刊2023年影响因子为13.3。该论文第一作者为博士生聂薇,365完美体育为第一作者单位,程红伟教授、赵玉峰教授和鲁雄刚教授为共同通讯作者。博士生聂薇同学进校以来,以第一作者身份已在《Journal of Power Sources》(2022,522, 230994;IF=9.2)和《Small Methods》(2023, 2201572; IF=12.4)期刊上发表了两篇学术论文。

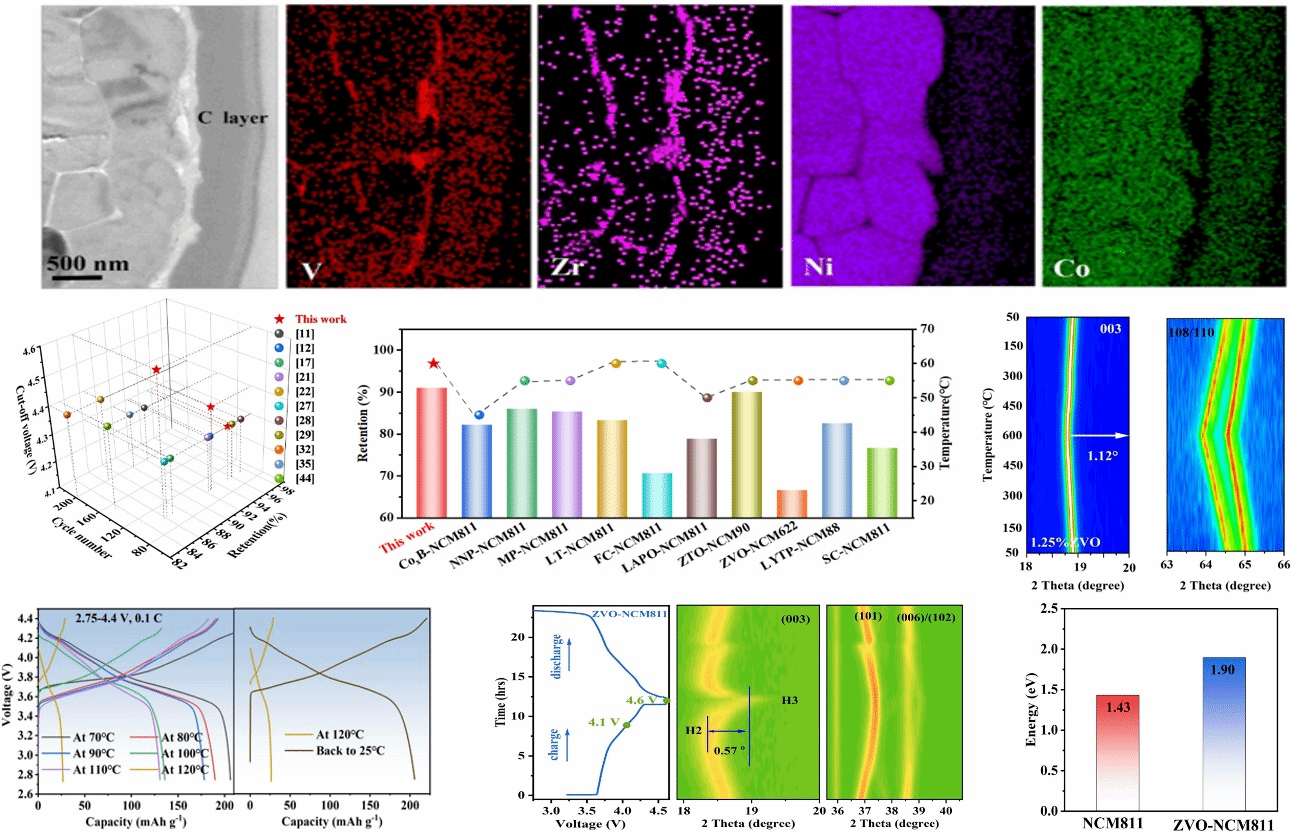
富镍正极材料的二次颗粒和一次颗粒上ZrV2O7保护层的作用机制

ZrV2O7保护层的构建和储锂性能对比、热失控的抑制以及结构演变规律
该研究工作,首次报道在富镍层状正极材料的二次颗粒和一次颗粒上构建了具有负热膨胀特性的高导电性ZrV2O7保护层,该策略可显著减轻副产物的积累、晶间/晶内裂纹的产生,抑制微观结构(较少的微裂纹)、相变(H1-H2-H3)和副反应(LiF和LixPOyFz),DFT计算表明,ZVO-NCM811正极材料的电导率和晶格氧稳定性(1.90 eV对1.43 eV)得到了改善。即使在高截止电压(4.6 Vvs.Li/Li+)或高温(60 ℃下100次循环后95.3%的容量保持率)下,所生产的ZVO-NMC811也表现出稳定的循环性能(100次循环之后86.5%)和倍率容量(30 C下67.1 mAh g-1),在危险的温度下,锂离子通道在120 ℃时迅速关闭,限制电池的进一步放热,从而降低热失控风险。
表界面工程策略在长期循环和高温下稳定了晶体/界面结构,在初级和次级颗粒水平上的合理表面工程抑制了氧气释放并提高了电池性能。该研究工作证实了保护层功能、表面涂层和晶界工程的单独和耦合效应的可行性,为锂离子电池正极材料的设计与优化提供了一条新的路径。
论文下载链接:https://doi.org/10.1002/smll.202306351