近日,第七届全国大学生网络文化节结果揭晓,我校荣获20项奖项,获奖数量创历史新高。

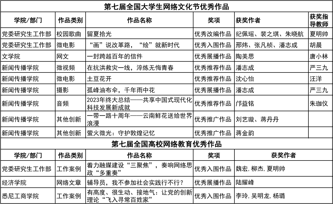
第七届全国大学生网络文化节由教育部思想政治工作司、中央网信办网络社会工作局联合主办,以“争做校园好网民,汇聚网络正能量,挺膺担当建新功”为主题,旨在扩大高校网络文化影响力,推进网络文明建设。我校积极响应活动号召,党委宣传部(文明办)广泛动员师生参与,共征集报送215项作品,涵盖微视频、微电影、动漫、摄影、优秀网络文章、优秀工作案例等类别。经过遴选,82项作品入围国赛。最终,我校凭借出色的组织工作和师生们创作的高质量作品在全国大学生网络文化节中斩获佳绩,荣获20项奖项,包括“第七届全国大学生网络文化节优秀组织奖”1项,“第七届全国大学生网络文化优秀作品”9项、“优秀指导教师奖”7项,“第七届全国高校网络教育优秀作品”3项。

今后,学校将再接再厉,继续探索提升高校网络文化建设质量,引导师生积极参与网络文化作品创作与传播,扩大学校网络文化影响力,共建充满正能量的网络文化氛围。